Правила форума


Форум ВРЕМЕННО ЗАКРЫТ для новых публикаций


Начать новую тему Ответить на тему  [ Сообщений: 174 ]  На страницу Пред.  1, 2, 3, 4, 5, 6, 7, 8 ... 18  След.
Автор Сообщение
 Заголовок сообщения: Re: О мастер-клоках для CD-плеера
СообщениеДобавлено: 09 янв 2014, 16:56 
Не в сети
Аватара пользователя

Зарегистрирован: 17 июл 2010, 09:50
Сообщения: 1402
Откуда: ЛО пгт Вырица
Михаил, у вас свои тараканы , у меня свои :-)
Обратили внимание, сколько народу ушло с сундука?
Старых бойцов, послушавших эксперименты кости костина...
Почти четыре года назад я об том же говорил.

_________________
...ooo0O...............
.....(....)....O0ooo...
......\..(......(....)....
.......\_)......)../.....
................(_/......
.......Я..тут..БЫЛ....
......а...сейчас........http://audio-hi-end.livejournal.com


Вернуться к началу
 Профиль  
 
 Заголовок сообщения: Re: О мастер-клоках для CD-плеера
СообщениеДобавлено: 09 янв 2014, 17:01 
Не в сети
Аватара пользователя

Зарегистрирован: 28 дек 2009, 15:12
Сообщения: 3052
Откуда: г. Тверь
6a3apoB писал(а):
Михаил, у вас свои тараканы , у меня свои :-)
Обратили внимание, сколько народу ушло с сундука?
Старых бойцов, послушавших эксперименты кости костина...
Почти четыре года назад я об том же говорил.

У меня щас другая энергетика воздействия и все тараканы ушли из дома - и где я работаю и где живу , а вот мышь (серая ) теперь завелась и живёт в моей лаборатории , постоянно шуршит и даже что-то грызёт ...
Вот думаю , мочить или не мочить... :?

_________________
http://vk.com/smaudio1


Вернуться к началу
 Профиль  
 
 Заголовок сообщения: Re: О мастер-клоках для CD-плеера
СообщениеДобавлено: 09 янв 2014, 17:19 
Не в сети
Аватара пользователя

Зарегистрирован: 05 янв 2014, 11:38
Сообщения: 52
Откуда: Питер
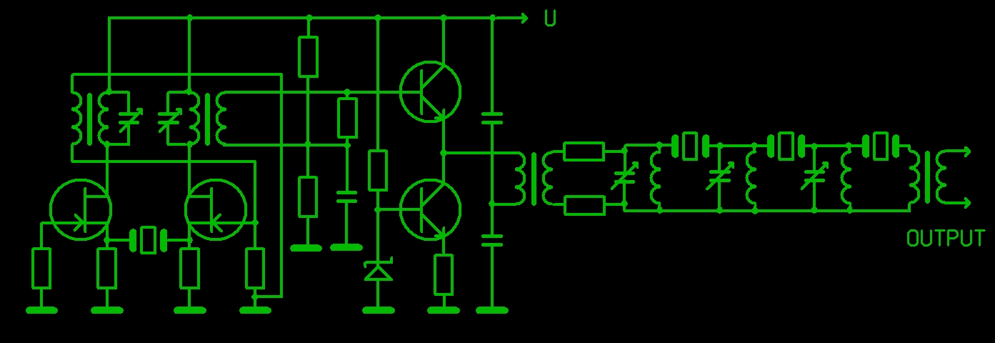
Вложение:

Вот и схемка. она довольно простая


Вернуться к началу
 Профиль  
 
 Заголовок сообщения: Re: О мастер-клоках для CD-плеера
СообщениеДобавлено: 09 янв 2014, 17:34 
Не в сети
Аватара пользователя

Зарегистрирован: 04 дек 2009, 20:50
Сообщения: 6749
6a3apoB писал(а):
Ламповый клок от безысходности :-) ну и возможность заработать на ноу-хау.
На самом деле нужен паяльник и пяток емкостей np0 (безвыводная керамика).


Рисуйте, Александр!


Вернуться к началу
 Профиль  
 
 Заголовок сообщения: Re: О мастер-клоках для CD-плеера
СообщениеДобавлено: 09 янв 2014, 17:36 
Не в сети
Аватара пользователя

Зарегистрирован: 04 дек 2009, 20:50
Сообщения: 6749
6a3apoB писал(а):
Михаил, у вас свои тараканы , у меня свои :-)
Обратили внимание, сколько народу ушло с сундука?
Старых бойцов, послушавших эксперименты кости костина...
Почти четыре года назад я об том же говорил.


Кто такой костя костин и что за эксперименты он провел, что часть форума ушла на закрытый форум audiotalks.ru ?


Вернуться к началу
 Профиль  
 
 Заголовок сообщения: Re: О мастер-клоках для CD-плеера
СообщениеДобавлено: 09 янв 2014, 20:47 
Не в сети
Аватара пользователя

Зарегистрирован: 10 май 2011, 18:26
Сообщения: 633
Мистер Х писал(а):
Вложение:
QuartzOscJFET.JPG
Вот и схемка. она довольно простая


Я также, как это ни странно использую подобный генератор. И без цепей стабилизации амплитуды колебаний. Ток утечки затворов вполне справляется. Буфер правда не аутентичный, и контуров поменьше. А оригинальная схема обещала уровень фазовых -170дб. Измерить правда мне нечем подобные уровни.


Вернуться к началу
 Профиль  
 
 Заголовок сообщения: Re: О мастер-клоках для CD-плеера
СообщениеДобавлено: 10 янв 2014, 11:35 
Не в сети
Аватара пользователя

Зарегистрирован: 05 янв 2014, 11:38
Сообщения: 52
Откуда: Питер
amd писал(а):
yuri писал(а):
"Замена клока процесс по своему влиянию крайне нелинейный. Иногда - эффект просто сногсшибательный, иногда даже отрицательный. То есть какие то свойства явно лучше, но в целом баланс не складывается." - цитата.


То есть возможно простота клока в недорогих проигрывателях и оправдана? И его замена может сдвинуть баланс звучания,полученный разработчиками,в негармоничную(менее гармоничную) область? То есть чем проще,тем лучше(ну или не факт,что хуже)? Или например если отстроил систему под проигрыватель с обычным клоком,то замена его(клока) на более продвинутый может привести к необходимости вновь отстраивать систему из за появившейся дисгармонии?


Да, иногда так и бывает.Первое впечатление - все замечательно, жизнь удалась, второе - как то беспокойненько, третье - дети, где папин паяльник?

С дешевыми плеерами, все, действительно не так просто. Для примера, приведу модель Technics SL-PG390 (она же 490, она же 590). Выпускалась в конце 90-х, начале нулевых. Это последняя модель, где устанавливали филипсовские CDM12. Простая замена штатного клока помогает мало. Замена всех керамических конденсаторов на полипропилен (WIMA MKP, лучше FKP), а также всех электролитов на SANYO OS-CON в маленькой плате под транспортом (эта плата обеспечивает всю обработку сигнала, ЦАП стоит на ней же и с нее выходит уже аналоговый сигнал) приводит к желаемому эффекту. Правда, здесь речь идет об использовании Техникса только в качестве транспорта. У него единственный оптический выход. Под обычный кабель необходимо добавить драйвер SPDIF с трансформатором. Драйвер должен быть хороший (ставил и лампу и полевой транзистор, но ни в коем случае микросхемы), а трансформатор лучше без сердечника. Или если сердечник, то мысли о применении феррита должны посетить в самую последнюю очередь


Вернуться к началу
 Профиль  
 
 Заголовок сообщения: Re: О мастер-клоках для CD-плеера
СообщениеДобавлено: 10 янв 2014, 11:43 
Не в сети
Аватара пользователя

Зарегистрирован: 05 янв 2014, 11:38
Сообщения: 52
Откуда: Питер
amd писал(а):
Мистер Х писал(а):
Вложение:
QuartzOscJFET.JPG
Вот и схемка. она довольно простая


Я также, как это ни странно использую подобный генератор. И без цепей стабилизации амплитуды колебаний. Ток утечки затворов вполне справляется. Буфер правда не аутентичный, и контуров поменьше. А оригинальная схема обещала уровень фазовых -170дб. Измерить правда мне нечем подобные уровни.

У меня мерять фазовый шум тоже нечем. Да и величины в -170 дБ измерить будет непросто.
Поэтому и было принято решение о борьбе за «чистоту» сигнала доступными средствами, схемотехнически. Контура в фильтре позволяют увеличить степень подавления «неполезного» сигнала. В общем, получаем «стерильный» основной тон. На звуке это отражается самым благоприятным образом. Я уже писал, что этот генератор тестировался без фильтра, звук – так себе, сразу слышишь «родное» транзисторное (для усиления звуковых частот, всегда предпочитал лампы).
Схема пригодна для работы на гармониках.


Вернуться к началу
 Профиль  
 
 Заголовок сообщения: Re: О мастер-клоках для CD-плеера
СообщениеДобавлено: 10 янв 2014, 11:58 
Не в сети
Аватара пользователя

Зарегистрирован: 01 авг 2011, 14:31
Сообщения: 2184
Михаил SM писал(а):
6a3apoB писал(а):
Михаил, у вас свои тараканы , у меня свои :-)
Обратили внимание, сколько народу ушло с сундука?
Старых бойцов, послушавших эксперименты кости костина...
Почти четыре года назад я об том же говорил.

У меня щас другая энергетика воздействия и все тараканы ушли из дома - и где я работаю и где живу , а вот мышь (серая ) теперь завелась и живёт в моей лаборатории , постоянно шуршит и даже что-то грызёт ...
Вот думаю , мочить или не мочить... :?



Михаил,если начнет грызть что-то в системе - мочить однозначно.А так пусть живет.Можно даже подкармливать.Меньше грызть будет.


Вернуться к началу
 Профиль  
 
 Заголовок сообщения: Re: О мастер-клоках для CD-плеера
СообщениеДобавлено: 10 янв 2014, 12:05 
Не в сети
Аватара пользователя

Зарегистрирован: 01 авг 2011, 14:31
Сообщения: 2184
Мистер Х писал(а):
Вложение:
QuartzOscJFET.JPG
Вот и схемка. она довольно простая



Да,"простая".На выходе будет мало измеряемой "грязи".Той,про котрую знаем и можем померить приборами.Ну и что с того? Музыка-то звучит? Или только звуки звучат? Такие "измерения" ушами проводили? Или только приборами?


Вернуться к началу
 Профиль  
 
Показать сообщения за:  Поле сортировки  
Начать новую тему Ответить на тему  [ Сообщений: 174 ]  На страницу Пред.  1, 2, 3, 4, 5, 6, 7, 8 ... 18  След.


Кто сейчас на конференции

Сейчас этот форум просматривают: нет зарегистрированных пользователей и гости: 2


Вы не можете начинать темы
Вы не можете отвечать на сообщения
Вы не можете редактировать свои сообщения
Вы не можете удалять свои сообщения
Вы не можете добавлять вложения

Найти:
Перейти:  
cron
Powered by phpBB © 2000, 2002, 2005, 2007 phpBB Group
[ Time : 0.023s | 14 Queries | GZIP : Off ]