Правила форума


Форум ВРЕМЕННО ЗАКРЫТ для новых публикаций


Начать новую тему Ответить на тему  [ Сообщений: 47 ]  На страницу Пред.  1, 2, 3, 4, 5
Автор Сообщение
 Заголовок сообщения: Re: Колебательный контур - ячейка мироздания
СообщениеДобавлено: 15 май 2018, 19:41 
Не в сети
Аватара пользователя

Зарегистрирован: 04 дек 2009, 20:50
Сообщения: 6749
И снова вместо жирных конденсаторов BG на входе усилителя рукодельные LC модули

https://youtu.be/gOL2Ww7U384


Вернуться к началу
 Профиль  
 
 Заголовок сообщения: Re: Колебательный контур - ячейка мироздания
СообщениеДобавлено: 15 май 2018, 19:44 
Не в сети
Аватара пользователя

Зарегистрирован: 04 дек 2009, 20:50
Сообщения: 6749
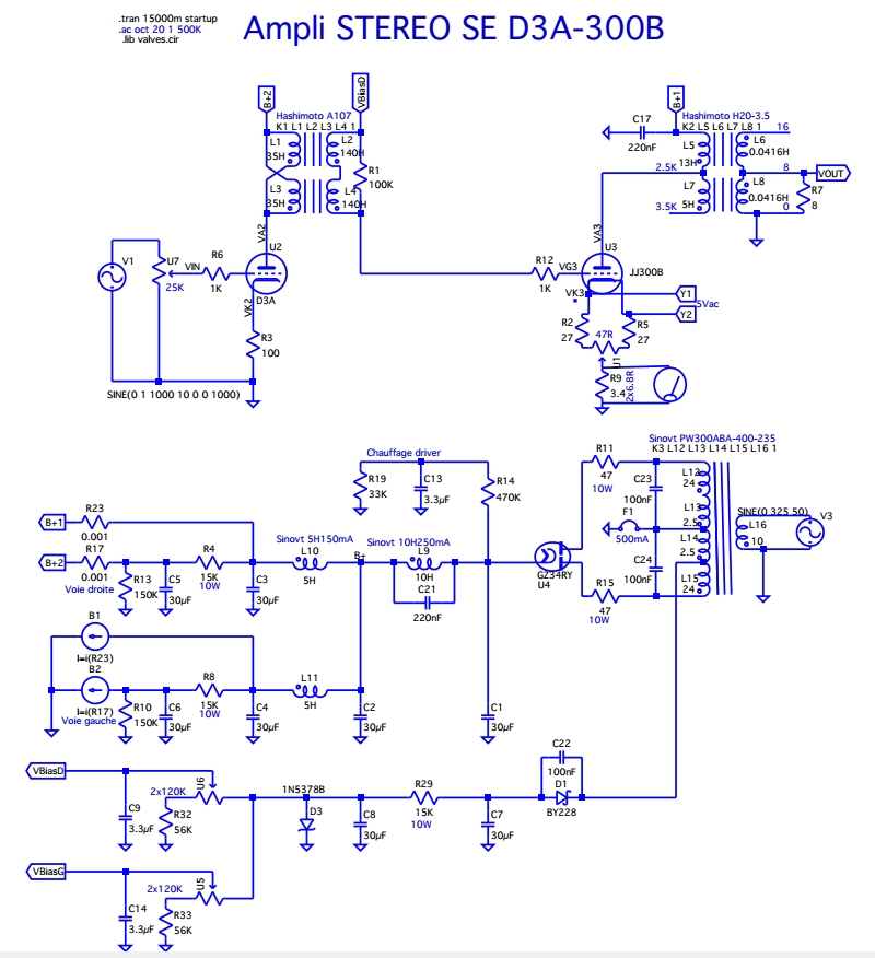
И интересная схема усилителя, где центром его вселенной выступает последовательный колебательный LC контур. Как думаете на какую частоту настроенный?


Вложения:

Вернуться к началу
 Профиль  
 
 Заголовок сообщения: Re: Колебательный контур - ячейка мироздания
СообщениеДобавлено: 23 сен 2018, 20:12 
Не в сети
Аватара пользователя

Зарегистрирован: 04 дек 2009, 20:50
Сообщения: 6749
И снова к теме LC животворящих контуров. Уже почти правило, если усилитель, приёмник, система играют, значит в ней Он, контур животворящий, с правильно подобранной частотой резонанса и добротностью . Он может стоять где угодно, в аноде, в катоде, по общему питанию, по заземлению, в соединительном кабеле.

У параллельного LC контура на частоте резонанса сопротивление стремится к бесконечности. То есть, фактически обрыв для волны. Сигнал «мигает» с частотой резонанса этого контура. Но мы то этого не слышим, как не видим мигание 50 раз в секунду у лампочки накаливания в люстре.
Ввести в работу усилителя умышленное «Мигание» звука , за это конечно современные аудио инженеры на костёр потащат своего коллегу из 30 х годов. Но если задуматься, он знал!!! Умышленное «кадрирование» аналогового сигнала. Разгрузка тракта, дающая доиграть каждому звуку.


Вернуться к началу
 Профиль  
 
 Заголовок сообщения: Re: Колебательный контур - ячейка мироздания
СообщениеДобавлено: 23 сен 2018, 20:14 
Не в сети
Аватара пользователя

Зарегистрирован: 04 дек 2009, 20:50
Сообщения: 6749
По общему питанию ( частный случай - это сдвоенный конденсатор)


Вложения:

Вернуться к началу
 Профиль  
 
 Заголовок сообщения: Re: Колебательный контур - ячейка мироздания
СообщениеДобавлено: 23 сен 2018, 20:16 
Не в сети
Аватара пользователя

Зарегистрирован: 04 дек 2009, 20:50
Сообщения: 6749
По соединению между выходным трансформатором и динамиком


Вложения:

Вернуться к началу
 Профиль  
 
 Заголовок сообщения: Re: Колебательный контур - ячейка мироздания
СообщениеДобавлено: 23 сен 2018, 20:18 
Не в сети
Аватара пользователя

Зарегистрирован: 04 дек 2009, 20:50
Сообщения: 6749
В аноде выходной лампы:


Вложения:

Вернуться к началу
 Профиль  
 
 Заголовок сообщения: Re: Колебательный контур - ячейка мироздания
СообщениеДобавлено: 21 окт 2018, 13:49 
Не в сети
Аватара пользователя

Зарегистрирован: 16 сен 2014, 20:44
Сообщения: 1571
Сергей Ef писал(а):
И снова к теме LC животворящих контуров. Уже почти правило, если усилитель, приёмник, система играют, значит в ней Он, контур животворящий, с правильно подобранной частотой резонанса и добротностью . Он может стоять где угодно, в аноде, в катоде, по общему питанию, по заземлению, в соединительном кабеле.


Рассмотрим что такое LC контур.
Это резонанс. И это фильтр. Любой "фильтр" полностью тождественен "резонансу", это одно и тоже. Что это означает с точки зрения музыки, имея ввиду целостность восприятия музыкального материала?
Простейший пример. Имеем 2-х или 3-х полосную акустическую систему.
Там 2 или 3 фильтра (резонанса). Мы их свели (синтезировали) в одну систему и получили новую акустическую реальность. Она полностью оторвана от привычного нам живого исполнения. Восприятие такой системы очень любопытно. Оно описано слушателями тут и на других форумах неоднократно.
Сначала очень интересно! Ведь это синтезировано новое!!

Потом слушатель устает. Начинаются поиски "своего звука", а по сути смещения резонансов. Ничего более не происходит. Сместил, послушал, устал - повторил цикл.

Что касается "Он может стоять где угодно, в аноде, в катоде, по общему питанию, по заземлению, в соединительном кабеле."
Да это так, для электрического процесса "по кругу" - действительно не важно где мы будем вносить изменения. В итоге они всегда приведут к пересборке "фильтров-резонансов" тракта. Ничего более происходить не будет.
.....
Сместил, послушал, устал - повторил цикл перебора волшебно правильных компонентов..
ПС.
Самое простое как можно представить себе LC контур - это спутник, который вывели на геостационарную орбиту и "повесили" его например над г. Москва. Он в резонансе, его угловая скорость равна скорости вращения Земли. С точки эрения этого спутника весь мир это Москва. Но это ведь не так?
Слушатель же всю жизнь занят тем что корректирует этот спутник. Сегодня он висит над Химками, а завтра над Балашихой. Разница то ведь есть? :D
Конечно же есть! Читайте форум, сколько эмоций, сколько впечатлений.


Вернуться к началу
 Профиль  
 
Показать сообщения за:  Поле сортировки  
Начать новую тему Ответить на тему  [ Сообщений: 47 ]  На страницу Пред.  1, 2, 3, 4, 5


Кто сейчас на конференции

Сейчас этот форум просматривают: нет зарегистрированных пользователей и гости: 5


Вы не можете начинать темы
Вы не можете отвечать на сообщения
Вы не можете редактировать свои сообщения
Вы не можете удалять свои сообщения
Вы не можете добавлять вложения

Найти:
Перейти:  
cron
Powered by phpBB © 2000, 2002, 2005, 2007 phpBB Group
[ Time : 0.030s | 16 Queries | GZIP : Off ]